Powróć do:
Samorząd
Strona główna
Samorząd
Struktura urzędu
Gminna komisja rozwiązywania problemów alkoholowych
Jednostki Organizacyjne
Rada gminy
Sesja online
Sołectwa
Wójt i władze gminy
Samorząd
Wójt i władze gminy
Rada gminy
Sołectwa
Sołectwo Jankowice
Rada sołecka
Koło gospodyń wiejskich nr 1
Koło gospodyń wiejskich nr 2
Zespół śpiewaczy Karolinki
Sołectwo Świerklany Dolne
Rada sołecka
Koło gospodyń wiejskich
Zespół spiewaczy Paulinki
Sołectwo Świerklany Górne
Rada sołecka
Koło gospodyń wiejskich
Struktura urzędu
Jednostki Organizacyjne
Sesja online
Gminna komisja rozwiązywania problemów alkoholowych
Pomoc dla osób uzależnionych i ich rodzin
Profilaktyka uzależnień
Akty prawne dotyczące GKRPA
Wnioski
Załączniki
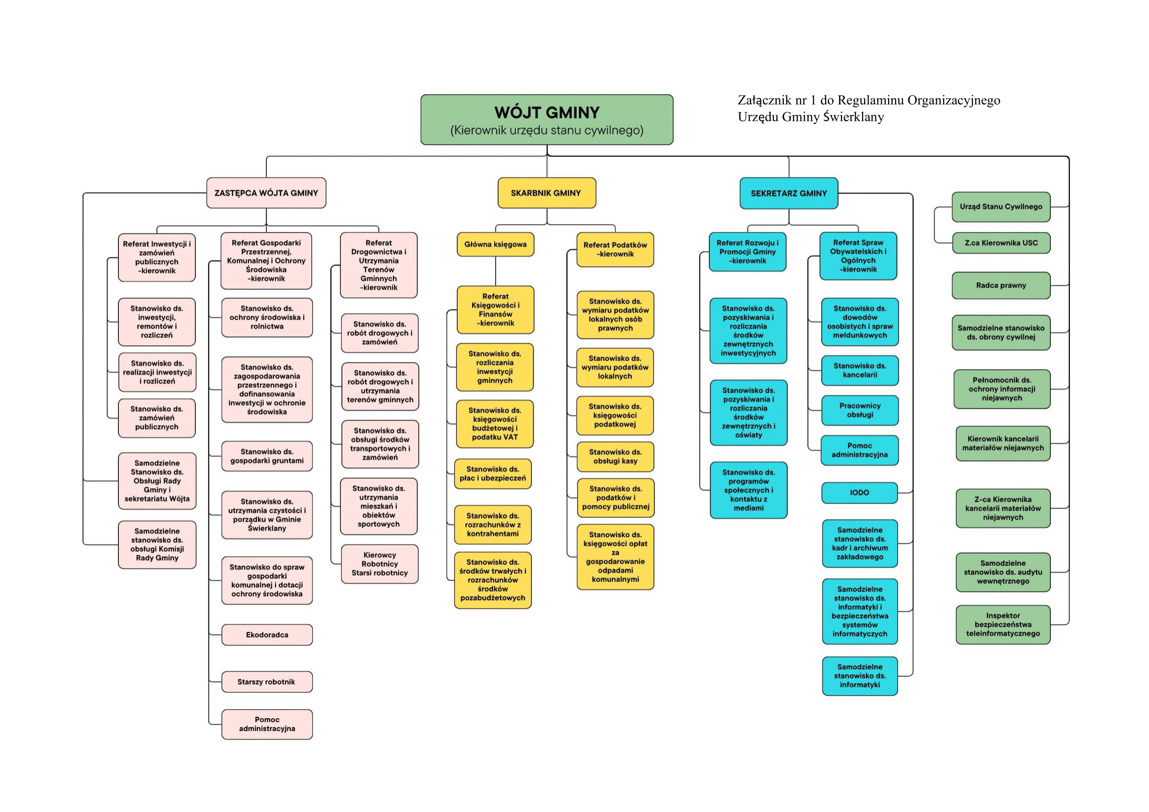
Struktura urzędu
Pliki do pobrania:
ZARZĄDZENIE NR W.0050.200.2025 WÓJTA GMINY ŚWIERKLANY z dnia 22 października 2025 r. w sprawie ustalenia regulaminu Organizacyjnego Urzędu Gminy Świerklany
Format:
pdf,
925.82 kB
Pobierz
Udostępnij